近日,中國農業科學院棉花研究所棉花病害防控與風險評估團隊深入分析了棉花花器官類黃酮營養組分的積累規律,開發了該類天然活性成分高效提取的新方法,為棉花副產品的綜合利用提供了新途徑。研究結果發表在《工業作物和產品(Industrial Crops and Products)》上。

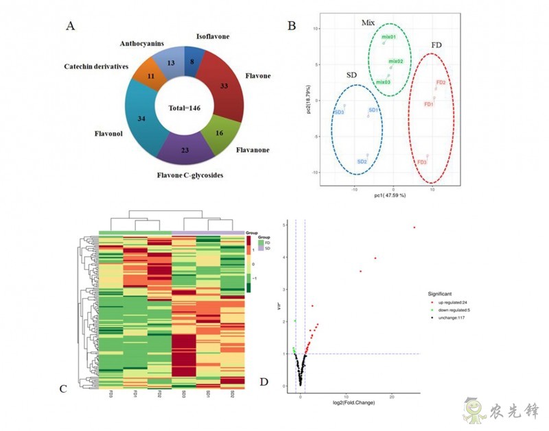
據馬磊副研究員介紹,棉花種質資源的創新性評價和高附加值利用是棉花產業提質增效、可持續發展的重要途徑。該研究采用代謝組學技術深入探究了棉花花器官發育過程中類黃酮類物質的積累變化規律,并采用環境友好型的亞臨界水萃取技術對花器官中的活性物質進行提取,同時結合響應面法對提取條件進行了優化。最終得到抗氧化能力較強的天然提取產物,未來可作為醫藥、化妝品、功能食品等領域的工業原料。該項研究為進一步開展棉花種質資源創新評價研究,明確活性成分豐富的候選品種,開發工業用專用品種,進而從高附加值綜合利用的角度對棉花的質量進行科學全面分類、定級提供了技術支撐。
該研究得到棉花生物學國家重點實驗室、國家現代棉花產業技術體系、中國農業科學院科技創新工程等的共同資助。

該研究得到棉花生物學國家重點實驗室、國家現代棉花產業技術體系、中國農業科學院科技創新工程等的共同資助。
農先鋒網聲明:凡資訊來源注明為其他媒體來源的信息,均為轉載自其他媒體,并不代表本網站贊同其觀點,也不代表本網站對其真實性負責。您若對該文章內容有任何疑問或質疑,請立即與網站(www.tjlr.net.cn)聯系,本網站將迅速給您回應并做處理。
聯系郵箱:3267146135@qq.com
聯系郵箱:3267146135@qq.com






